Natasha Dordevic signature
AI Operations Architect · Workflow Systems Designer
I turn complexity into calm, automated infrastructure. 10+ years scaling global SaaS operations, building AI‑powered workflows, and designing systems that make teams more effective.
calm · clarity
brush stroke decoration

About

I started as a project manager at USAID, moved through retail ops (Manager of the Year twice), then spent five years at AppSumo reducing support volume, and building systems for 100k+ users. Today I consult on automation, build AI‑native tools (SocialSync AI), and help freelancers and small businesses simplify their workflows with pay‑once, no‑subscription solutions.

What I do

Operations consulting

Process design, documentation, AI integration, and enablement for startups and scale‑ups.

Custom forms + Google Sheets

HTML forms that submit directly to your Sheet – lead capture, registration, orders, RSVP. No monthly fees.

Workflow automation

Google Apps Script, Zapier, n8n – connect your apps, send emails, update spreadsheets automatically.

Wedding websites + RSVP

One‑page site with countdown, gallery, schedule, and fully automated RSVP to Google Sheets.

Selected work

  local‑first CRM

LifecycleHub

Open‑source, local‑first CRM for solopreneurs and freelancers. Stores data on your device, no cloud fees.

LifecycleHub preview

Open source, offline‑ready. You have a full control over your data.

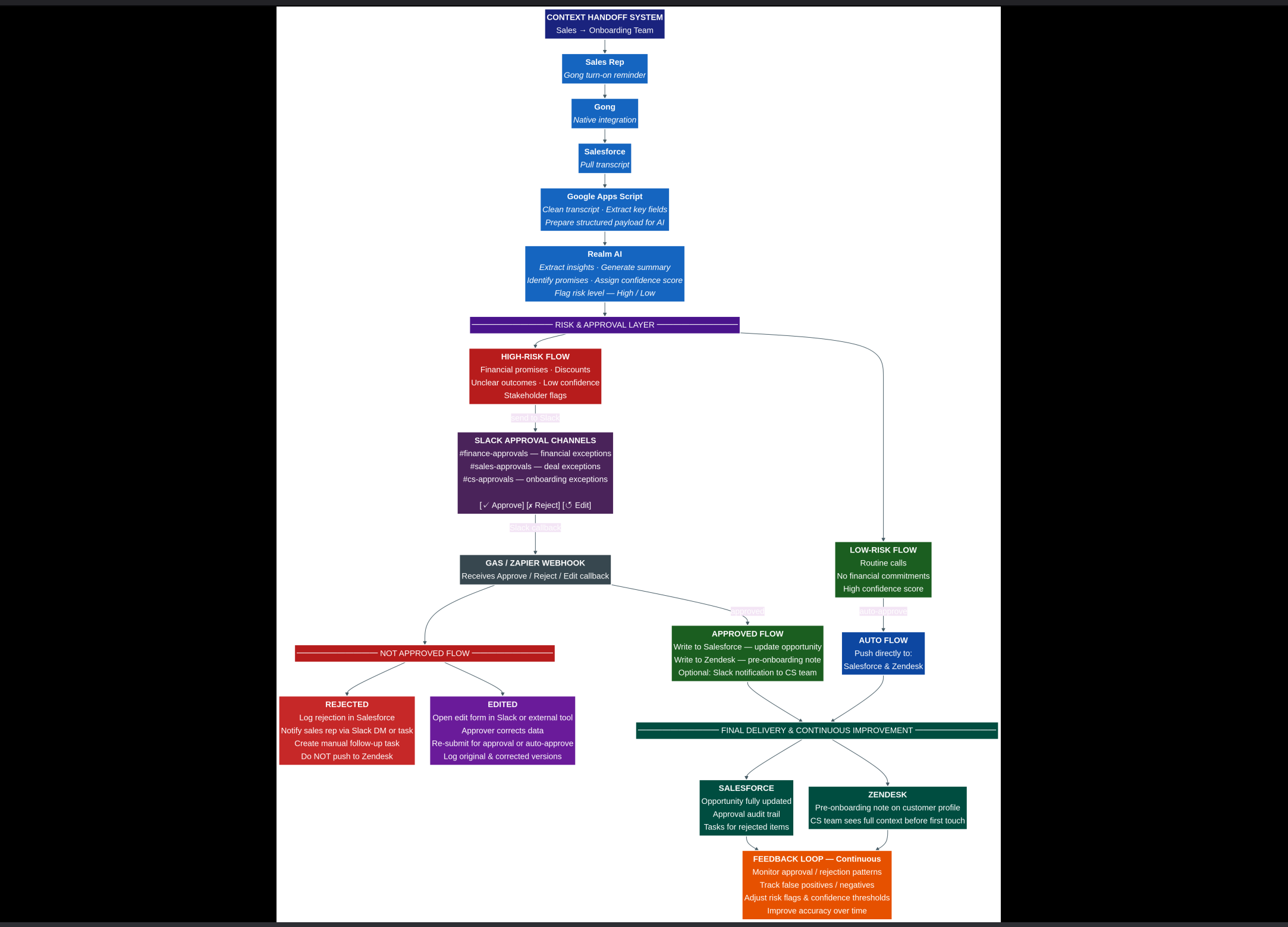
  ticket router

AI ticket routing prototype

Salesforce + RealmAI + Google Apps Script – automated ticket triage with Slack approval layer.

AI ticket routing preview

Reduces manual triage, includes human‑in‑the‑loop for high‑risk tickets.

  AI orchestrator

SocialSync AI

Multi‑model content automation (Gemini, Mistral, Claude) – cut creation time by 70%.

SocialSync AI preview

Orchestrates 3+ LLMs with structured JSON output and quality gates.

  wedding demo

Wedding website template

One‑page responsive site with RSVP automation, Google Sheets backend, and add‑to‑calendar.

Wedding template preview

Customizable lace design, countdown, and full RSVP flow.

Send a message

Questions, collaborations, or just to say hello - I'd love to hear from you. :)